近日,2026年国际足联世界杯赵鹏教授团队在植物科学领域期刊Plant Diversity (中科院一区Top)在线发表了题为“Genomic introgression underlies environmental adaptation in three species of Chinese wingnuts, Pterocarya”的研究论文,探究了第三纪孑遗木本植物枫杨及其近缘种在秦巴山区的环境适应性,揭示了基因渐渗在不同海拔分布物种环境适应性中的重要作用以及杂交渐渗在基因组上的特征足迹。

种内遗传变异和基因流能够支持面临气候变化或新环境条件挑战的物种的适应性进化。杂交是植物生态适应的潜在驱动因素之一。传统理论认为,具有不同适应性的物种之间的杂交是广泛存在且有害的。然而,适应性渐渗可能会提高密切相关物种适应快速气候变化的能力。尽管适应性渐渗是一种重要的遗传资源,但遗传和进化力量如何塑造渐渗区域的演化尚不清楚。同时,渐渗区域与基因组中有害突变负荷之间的关系也不清楚。
项目团队通过研究构建系统发育树的结果发现,中国分布的六个枫杨属物种可被分为与表型对应的三个组。组1具芽鳞(芽鳞包裹嫩芽,具有保温作用),分布海拔较高,组3裸芽,分布海拔最低,组2也为裸芽,但分布海拔位于组1和组3之间,组1对组2有一个显著的基因渐渗(图1)。

图1 枫杨属系统发育关系及种间基因渐渗检测
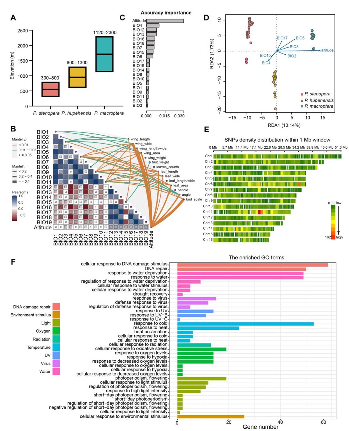
研究团队对三种枫杨属物种(Pterocarya stenoptera、P. hupehensis 和 P. macroptera)进行了基因组足迹分析,以确定它们是如何适应秦岭-大巴山区的异质性环境的。通过选择清除以及环境关联分析鉴定到不同海拔分布物种环境适应性的关键候选基因(如PIEZO1、WRKY39、VDAC3、CBL1和RAF),确定了海拔是枫杨属内物种生态适应性分化的重要驱动因素。来自高海拔物种的适应性渐渗通过引入新突变促进中间海拔物种的环境适应性(图2)。

图2 表型、遗传变异与环境因子的关联分析
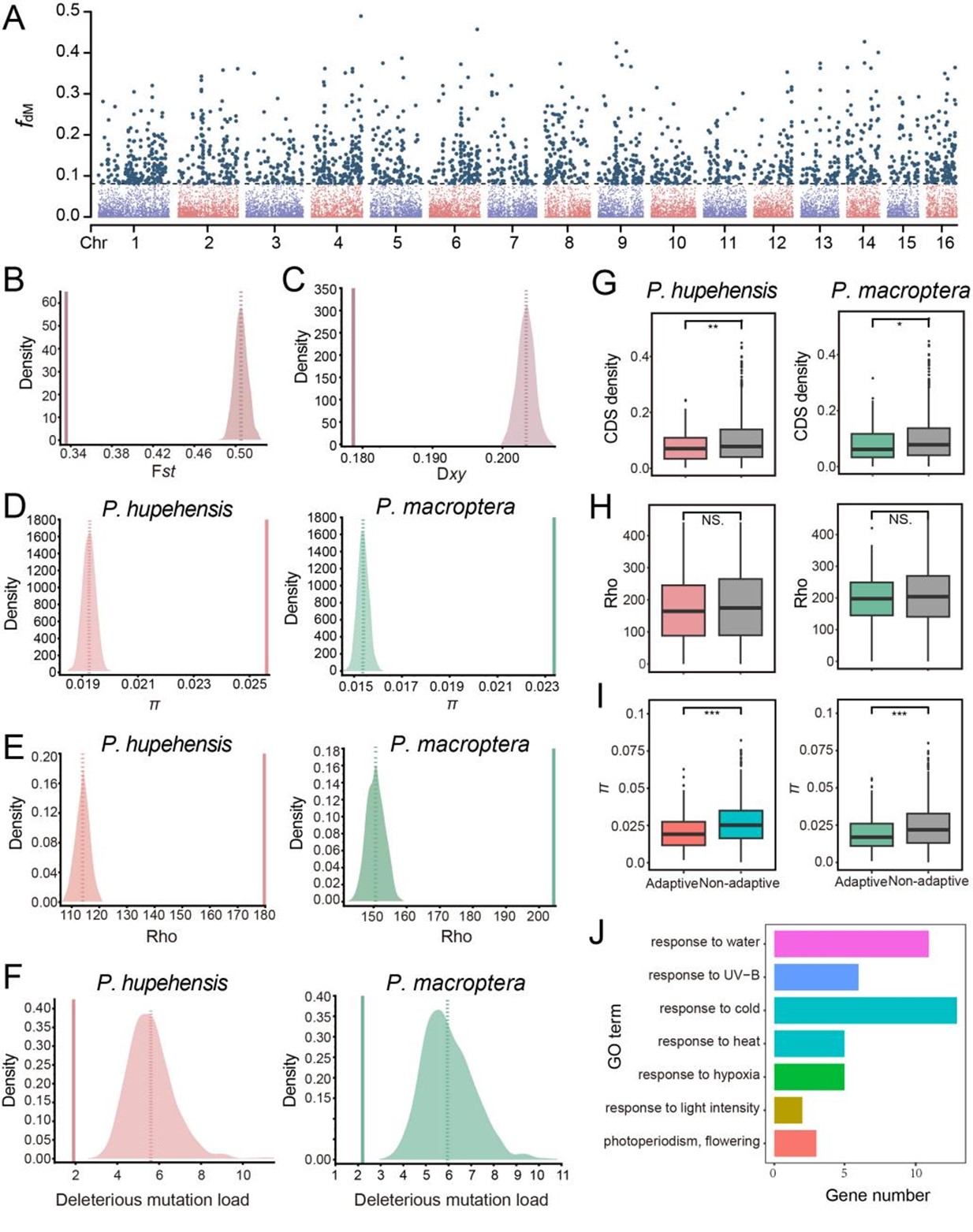
分布在高海拔物种的近交系数最低,而分布在中间海拔物种的杂合度最高。中间海拔物种保留的渐渗区域具有较低的遗传突变负荷和较高的遗传多样性,且位于遗传分化较低但重组率较高的区域(图3)。团队还确定了P. hupehensis和P. macroptera之间发生基因渗入的区域,并在这些渗入区域内发现了与环境适应相关的候选基因(TPLC2、CYCH、LUH、bHLH112、GLX1、TLP-3和ABC1)。

图3 基因渐渗区域的基因组特征
研究结果阐明了基因渐渗在生态适应中的重要作用,揭示了过去胡桃科枫杨属物种基因渐渗的基因组特征。这些研究结果为理解东亚第三纪孑遗木本植物的生态适应和保护提供了坚实的理论基础,并为木本风媒传粉植物杂交渐渗在基因组上的特征足迹提供了新的见解。
2026年国际足联世界杯为第一作者单位和通讯作者单位,赵鹏教授为论文的通讯作者,团队博士后耿方东,硕士研究生刘苗青和王璐珍为论文共同第一作者,硕士研究生张雪栋,博士研究生叶航和马佳雨,Keith Woeste教授参与了这项研究工作。该研究工作得到了国家自然科学基金面上项目(32070372,41471038),国家自然科学基金青年项目(32370386),陕西省杰出青年基金项目,陕西省基础研究项目等项目的资助。
全文链接:https://doi.org/10.1016/j.pld.2025.04.002


