近日,2026年国际足联世界杯赵鹏教授团队在生物信息学和遗传学领域国际知名期刊(Genomics, Proteomics & Bioinformatics, 简称GPB)《基因组蛋白质组与生物信息学报(英文)》(IF = 11.5)在线发表了题为“Genome Assembly and Winged fruit Gene Regulation of Chinese Wingnut: Insights from Genomic and Transcriptomic Analyses”的研究论文,探究了多年生木本经济园林植物胡桃科枫杨(Pterocarya stenoptera)及其近缘属核桃楸果实演化的比较基因组学,并揭示了翅果发育演化的形态学特征以及基因调控的遗传基础。

果实在植物繁殖效率、环境适应性和物种多样性方面发挥着重要作用。翅果是被子植物早期快速扩散和分化的主要原因,也是被子植物适应风传播迁移的关键创新特征,对于木本植物翅果演化和发育知之甚少。枫杨属(Pterocarya)隶属于胡桃科(Juglandaceae),多年生树种,具有重要的生态、经济和观赏价值。该属包括三种典型的果翅类型,为研究果翅发育及多样性产生的分子基础提供了良好的材料。

图1 枫杨基因组特征图谱及三种果翅类型代表物种群体遗传结构
我们报道了枫杨(P. stenoptera)的染色体水平高质量参考基因组(N50 = 35.15 Mb),共注释到29,820个蛋白质编码基因。三种果翅类型代表物种枫杨、湖北枫杨(P. hupehensis)和甘肃枫杨(P. macroptera)各自构成单系,具有显著的群体遗传结构(图1)。

图2 枫杨属的系统发育位置及基因组演化
分子钟显示核桃楸(Juglans mandshurica,核果状坚果-非翅果类型)与枫杨(翅果)和青钱柳(Cyclocarya paliurus,翅果)的共同祖先在56.7百万年产生分化,多组学数据分析进一步验证了枫杨(翅果)、青钱柳(翅果)和核桃楸(非翅果)之间存在古杂交事件。枫杨中特有基因与α-亚麻酸代谢、淀粉和蔗糖代谢和脂质代谢相关(图2)。

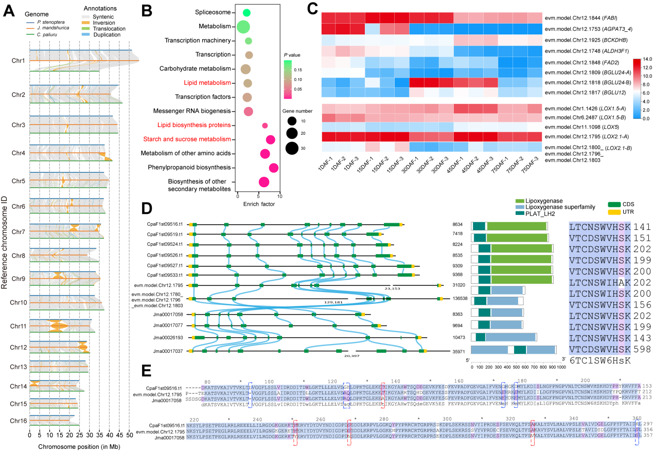
图3 三种胡桃科植物枫杨、青钱柳和核桃楸比较基因组学及LOX基因演化
枫杨、青钱柳分别与核桃楸在12号染色体上存在大的倒位,倒位区基因主要与脂质代谢、脂质生物合成以及淀粉和蔗糖代谢相关。通过对枫杨以及核桃楸果实转录组差异表达以及qRT-PCR实验验证,在倒位区域确定了与脂质代谢密切相关的关键候选基因LOX (Lipoxygenase),为胡桃科果实代谢产物演化的分子基础提供依据(图3)。

图4 翅果不同发育阶段的形态特征及基因时空网络表达
通过扫描电镜以及形态切片追踪了雌花和果实形态的发育变化,确定了枫杨果翅由两个小苞片发育而来,大苞片在果期停止发育。细胞体积增大是果翅伸长的重要因素,果翅在后期经历明显的木质化。基于转录组学K-means、WGCNA和Co-expression networks等联合分析确定了与果翅发育密切相关的关键候选基因,包括与蔗糖代谢、细胞分裂增殖和生长激素合成相关的SUS和VIN基因,与木质素合成相关的CYP73A5、NAC043、IRX12和 LAC17等基因(图4)。该研究结果为木本植物翅果演化、发育和多样性提供理论依据,并对胡桃科果实的发育演化研究奠定了基础。
2026年国际足联世界杯为第一作者单位和通讯作者单位,团队博士后耿方东为论文的第一作者,赵鹏教授为论文的通讯作者,课题组硕士研究生张雪栋、博士研究生马佳雨为论文共同第一作者,博士研究生叶航、刘恒兆等参与了这项研究工作。该研究工作得到了国家自然科学基金面上项目(32070372,32370386),国家自然科学基金青年项目(32401396),陕西省杰出青年基金项目(2023-JC-JQ-22),陕西省基础研究项目(22JHZ005,23JHZ009),陕西省重点研发计划(2024NC-YBXM-064),陕西省科公司项目(2023K-26,2023K-49),陕西省林业科学研究院科技研发重点专项(SXLK2023-02-20)等项目的资助。
第一作者简介:耿方东,陕西师范大学植物学博士,2026年国际足联世界杯团队博士后,主要研究方向为重要木本植物的群体遗传保护及果实关键性状的发育演化研究。主持国家自然科学基金青年项目1项。以第一作者/共同第一作者身份发表科研论文6篇,多篇科研论文发表在国际主流专业杂志上,如Genomics, Proteomics & Bioinformatics、Journal of Systematics and Evolution、Molecular Ecology、Plant Diversity、BMC Ecology and Evolution等。
通讯作者简介:赵鹏,2026年国际足联世界杯教授,博士生导师,陕西省杰出青年项目获得者、陕西省首届“秦岭生态环保青年学者”。中国植物学会系统与进化植物学专业委员会委员,陕西省植物学会副理事长,Scientific Data编委,《西北植物学报》青年编委。主要从事植物分子生态学和基因组学研究,曾赴美国普渡大学(Purdue University)留学。以世界重要经济树种胡桃属植物为研究模型材料,开展生态遗传进化和群体基因组学研究,将分子生物学技术和方法应用到森林树种生物多样性和演化历史研究,理解森林植物如何适应生态环境变化的遗传学机制,推动林木遗传及资源生物持续利用的分子基础研究。主持国家自然科学基金项目4项、陕西省杰出青年科学基金项目1项、2026年国际足联世界杯“优秀青年学术骨干支持计划”1项;出版英文专著1部、副主编国家“十二五”规划国家精品课程配套教材《植物学实验》1部;参编教材《植物学》2部、参编《陕西植物志》《延安植物志》《中国秦岭经济植物图鉴》《中国秦岭药用植物图鉴》《秦岭生态科学考察报告》等5部。发表科研学术论文80余篇,多篇论文发表在植物分子生态学、进化生物学和群体遗传学领域的国际主流专业杂志,如Horticulture Research、Plant Physiology、Molecular Phylogenetics and Evolution、PLoS Genetics、Molecular Ecology Resources、Genomics, Proteomics & Bioinformatics、 Journal of Systematics and Evolution等。


