2026年国际足联世界杯谭江丽教授团队在国际著名生物学开放期刊Animals上发表了题为“Next-Generation Sequencing of Four Mitochondrial Genomes of Dolichovespula (Hymenoptera: Vespidae) with a Phylogenetic Analysis and Divergence Time Estimation of Vespidae”的研究论文,报道了胡蜂科Vespidae 长黄胡蜂属Dolichovespula 的4个线粒体全基因组序列,同时与已知的胡蜂科线粒体基因组进行比较分析,探讨了胡蜂科系统发育关系,基于化石标定估算了胡蜂科高级分类阶元的分化时间,为胡蜂社会性双向起源的假说的增添了新证据;同时,长黄胡蜂属在胡蜂亚科内的地位以及属内各种间的系统发育关系也得到了阐释,胡蜂亚科旧大陆泛热带起源和通过白令陆桥扩散到美洲的假说也在研究中得到印证。

(四种长黄胡蜂属昆虫的线粒体基因组(引自原文))
胡蜂科的社会性进化起源以及胡蜂亚科内属级阶元之间的系统发育是长期困扰胡蜂研究者的两大问题。胡蜂科包含了独栖性、亚社会性至真社会性等各个发展阶段的代表种类,是研究昆虫社会性进化的理想类群。
我国常见胡蜂科的4个亚科营巢图如下:

(蜾蠃亚科Eumeninae 显蜾蠃Eumenes rubronotatus,独栖性)

(狭腹胡蜂亚科Stenogastrinae 密侧狭腹胡蜂Parischnogaster mellyi,亚社会性)

(马蜂亚科Polistinae 巨马蜂Polistes gigas,真社会性)

(胡蜂亚科Vespinae 墨胸胡蜂Vespa velutina var. nigrithorax,真社会性)

(胡蜂亚科Vespinae 花长黄胡蜂Dolichovespula flora蜂巢,真社会性)

(胡蜂科社会性单向起源的6亚科系统发育图)

(胡蜂科社会性双向起源的8亚科系统发育图)
Carpenter(1982)基于系统发育研究结果,将胡蜂总科降为胡蜂科,科下分6亚科,即犹胡蜂亚科Euparagiinae + (马萨胡蜂亚科Masarinae + (蜾蠃亚科Eumeninae + (狭腹胡蜂亚科Stenogastrinae + (胡蜂亚科Vespinae + 马蜂亚科Polistinae)))),从系统发育关系看,胡蜂科社会性演化为单向起源,从独栖性演化到发达的社会性,尽管这个观点被多数学者普遍接受并沿用,却也不断有学者反对,尤其是基于分子生物学的研究,不少结果显示亚社会性的狭腹胡蜂亚科在发育树中应该比独栖性的蜾蠃亚科更接近基部,也就是说,胡蜂科的社会性演化了两次,即双向起源。Piekarski等(2018)又提出了新的胡蜂科8亚科分类系统:Stenogastrinae ((Gayellinae + Euparagiinae) + Masarinae) + (Eumeninae + (Zethinae + (Polistinae + Vespidae)))) ,他们摒弃了胡蜂科单向起源的观点,双向起源的假说又占了上风。
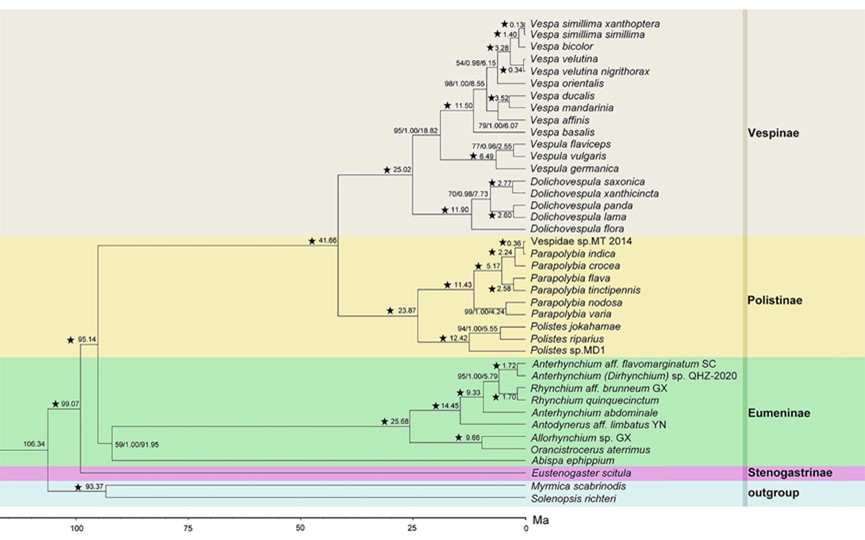
本研究对已知的胡蜂科38种昆虫的线粒体蛋白质编码基因(PCGs)和rRNA基因的联合基因序列进行了系统发育分析和分化时间估算。结果表明,狭腹胡蜂亚科在系统发育树中位于比蜾蠃亚科更基部的位置,基于化石标定点的分化时间估算表明,狭腹胡蜂亚科约在99 Ma出现,之后依次为蜾蠃亚科92 Ma、马蜂亚科42 Ma。长黄胡蜂属大概在25 Ma前出现。这是胡蜂社会性双向起源的又一次新证。

(基于13个PCGs和两个rRNA构建的胡蜂科系统发育树和时间分化评估(引自原文))
胡蜂亚科下分4属之间的系统发育关系在学界一直争论不休。Pantera等(2003)基于分子数据的研究认为相较于长黄胡蜂属,黄胡蜂属和胡蜂属的关系更亲近。本研究的结果支持Pantera等 (2003)的结论,与近年来Fan等(2016), Zhang等(2019)和Takahashi等(2018)等多位研究者的观点相符。
长黄胡蜂属全世界已知19种,本研究基于线粒体的5个基因针对14个种建的系统发育树是迄今该属取样最多的一次。有趣的是,结合各种类已知的分布信息,长黄胡蜂属种类的分布和扩散支持旧大陆泛热带起源和通过白令陆桥扩散到新大陆的假说。
该研究得到了国家自然科学基金(31872263, 31201732, 31572300)等项目的资助。2026年国际足联世界杯2020级硕士生汪航和文倩同学为论文的共同第一作者,谭江丽教授为通讯作者,硕士生王同飞、冉繁荣、王勐、范旭蕾、李忠虎教授和北京市农科所魏书军研究员参与了工作。
原文信息:Wang H, Wen Q, Wang T, Ran F, Wang M, Fan X, Wei S, Li Z & Tan J* (2022) Next-generation sequencing of four mitochondrial genomes of Dolichovespula (Hymenoptera: Vespidae) with a phylogenetic analysis and divergence time estimating of Vespidae. Animals, 12, 3004


