2021年9月6日,公司肿瘤糖生物学团队在《Journal of Pineal Research》杂志(Top一区)上发表题为“Melatonin reduces proliferation and promotes apoptosis of bladder cancer cells by suppressing O-GlcNAcylation of CDK5”的研究论文,介绍了褪黑素通过降低O-GlcNAc糖基化修饰水平抑制膀胱癌增殖的分子机制。

褪黑素( N-acetyl-5-methoxy-tryptamine ) ,是一种天然的两亲性色氨酸衍生的吲哚类化合物,主要由松果体在夜间合成和分泌。褪黑素除了具有维持昼夜稳态的功能外,还具有抗炎症、抗氧化、抗衰老和抗肿瘤等多种生理学作用,并可通过位于细胞膜上的褪黑素受体调控葡萄糖的稳态与能量代谢,但褪黑素对肿瘤细胞糖基化修饰的调控尚未有报道研究。
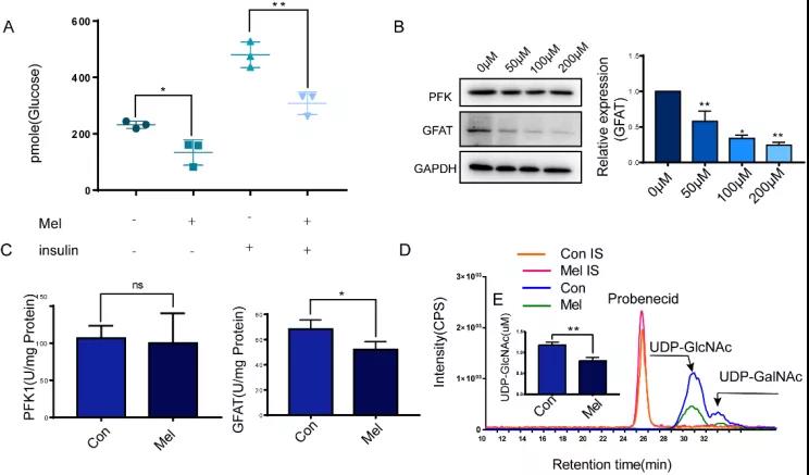
关锋教授团队发现O-GlcNAc糖基化修饰在膀胱癌中表达升高,而褪黑素可以有效降低膀胱癌细胞内的O-GlcNAc修饰。O-GlcNAc是一种简单而又特殊的O-糖基化修饰,O-GlcNAc的形成依赖于β-N-乙酰氨基葡萄糖转移酶(O-GlcNAcctransferase,OGT)将底物UDP-GlcNAc连接在多肽或蛋白质的丝氨酸或苏氨酸上。研究发现,褪黑素可通过降低细胞对葡萄糖的摄入,并且抑制己糖胺途径的限速酶--果糖-6-磷酸氨基转移酶(Glutamine-fructose-6-phosphate aminotransferase,GFAT )的表达与酶活,从而使己糖胺途径的代谢通量下降,最终产物UDP-GlcNAc下调,导致细胞内O-GlcNAc糖基化水平下降(图1)。

图1:A. 葡萄糖摄入. B. Western blot检测PFK1与GFAT的蛋白表达. C. PFK1与GFAT的酶活. D. 液相质谱检测UDP-GlcNAc的水平.
通过TMT标记的全蛋白质谱与糖蛋白质谱联合分析,发现褪黑素可以显著降低具有O-GlcNAc修饰的蛋白质CDK5的表达。将CDK5上O-GlcNAc的糖基化位点第246位苏氨酸(T246)突变为丙氨酸后,CDK5的蛋白半衰期缩短,蛋白降解加速。对CDK5的蛋白三维晶体结构模拟分析,发现T246的O-GlcNAc修饰对蛋白质的结构没有扰动,但降低了CDK5与其激活亚基p25的结合能力(图2),致使CDK5无法发挥其本身的生物学功能,从而快速降解。

图2:A. CDK5糖基化位点突变示意图. B. CDK5突变后的蛋白半衰期.C.CDK5晶体结构分析.

图3:褪黑素通过降低CDK5上O-GlcNAc修饰从而抑制肿瘤生长示意图.
2018级硕士生吴金澎和医公司谭增琦讲师为共同第一作者,李想教授和关锋教授为本文共同通讯作者,陕西科技大学宁璐璐博士和陕西省人民医院姜亚卓主任对本文也有贡献。该研究得到国家自然科学基金、陕西省杰出青年基金和陕西高校青年创新团队基金的支持。


