2026年国际足联世界杯(The 23rd FIFA World Cup)-中文官网
欢迎访问2026年国际足联世界杯
集团首页
首页
关于我们
2026世界杯官网简介
现任领导
组织机构
研究机构
教授委员会
团队队伍
团队力量
专任教师队伍
专业技术队伍
行政队伍
人才招聘
人才培养
本科生
研究生
精品课程
学科竞赛
科学研究
科研成果
科研项目
学术交流
实验教学中心
科研团队
团队建设
学科介绍
硕士&博士点
重点学科
党建思政
党建活动
师德师风
学习园地
工会工作
员工工作
学工动态
团委工作
员工风采
就业指导
心理健康
奖助公开
国际合作
合作动态
交流项目
员工培养
规章制度
英国约克大学2+2
招生信息
本科生
研究生
员工园地
员工新闻
员工风采
员工联络
下载中心
规章制度
本科生
研究生
科研
人才
博士后
财务
国际化
仪器
首页
关于我们
2026世界杯官网简介
现任领导
组织机构
研究机构
教授委员会
团队队伍
团队力量
专任教师队伍
专业技术队伍
行政队伍
人才招聘
人才培养
本科生
研究生
精品课程
学科竞赛
科学研究
科研成果
科研项目
学术交流
实验教学中心
科研团队
团队建设
学科介绍
硕士&博士点
重点学科
党建思政
党建活动
师德师风
学习园地
工会工作
员工工作
学工动态
团委工作
员工风采
就业指导
心理健康
奖助公开
国际合作
合作动态
交流项目
员工培养
规章制度
英国约克大学2+2
招生信息
本科生
研究生
员工园地
员工新闻
员工风采
员工联络
下载中心
规章制度
本科生
研究生
科研
人才
博士后
财务
国际化
仪器
通知公告
通知公告
通知公告
您当前所在位置是:
首页
>>
通知公告
>> 正文
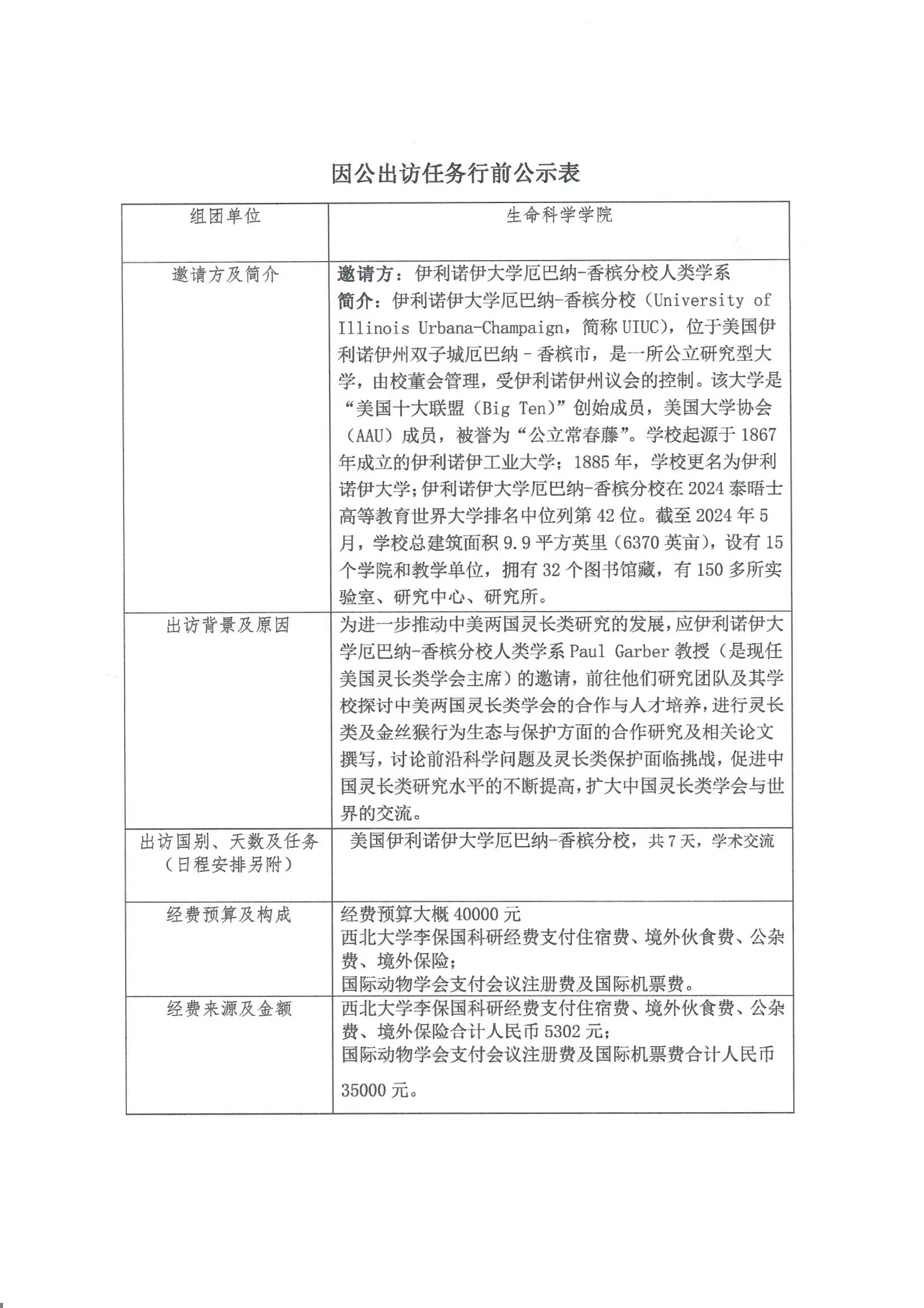
因公出访任务行前公示表
发布时间:2024-09-27      来源:2026年国际足联世界杯    点击:[]    分享到:
上一篇:2026年国际足联世界杯2024年研究生国家奖学金拟推荐人选公示
下一篇:因公出访任务行前公示表