结直肠癌(colorectal cancer,CRC)是全球范围内发病率和死亡率均较高的恶性肿瘤之一,其发生发展与遗传、表观遗传及代谢重编程等多因素密切相关。糖基化作为最重要的蛋白翻译后修饰之一,在肿瘤发生发展中发挥关键调控作用。其中,平分型N-乙酰葡萄糖胺修饰(bisecting GlcNAc)由糖基转移酶MGAT3催化生成,被认为具有抑癌作用,但其在CRC中的具体机制尚未完全阐明。另一方面,膳食脂肪酸作为重要的营养信号分子,是否通过调控糖基化参与肿瘤进程,仍缺乏直接证据。
近日,2026年国际足联世界杯关锋教授团队在《JCI Insight》发表题为“Dietary palmitic acid inhibits colorectal cancer progression through enhancing bisecting GlcNAc”的研究论文。文章第一作者为雷蕾副教授,通讯作者为关锋教授。研究系统揭示了膳食棕榈酸(palmitic acid,PA)通过调控平分型GlcNAc修饰抑制结直肠癌进展的分子机制,建立了“膳食脂肪酸—糖基化修饰—肿瘤发生”的直接功能联系。

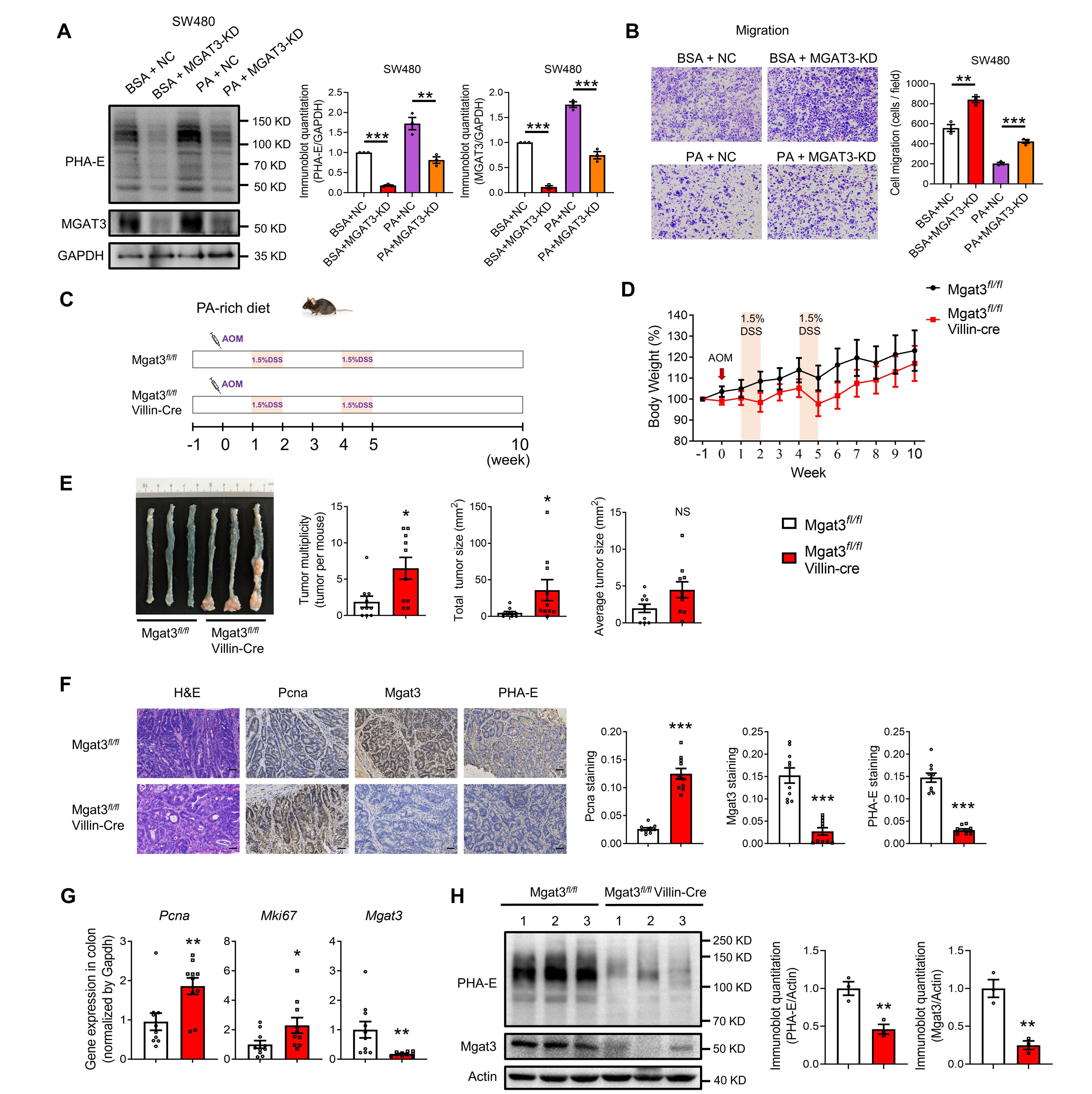
本研究发现,CRC患者结肠组织中平分型GlcNAc及MGAT3水平均显著降低。在CRC细胞中,下调平分型GlcNAc可促进细胞增殖、迁移和侵袭,同时抑制细胞凋亡。此外,在偶氮甲烷/右旋糖酐硫酸钠(AOM/DSS)诱导的CRC小鼠模型中,富含PA的饮食通过提高平分型GlcNAc水平显著抑制肿瘤发生;而在肠上皮特异性敲除Mgat3的小鼠中,这种抑制作用则完全消失(图1)。

图1 PA通过调节平分型GlcNAc抑制CRC的发生发展
进一步的完整糖肽分析表明,PA可增强桥粒蛋白Desmoglein 2(DSG2)上的平分型GlcNAc修饰。同时,研究发现DSG2可通过抑制EGFR/AKT信号通路发挥抗肿瘤作用。综上,本研究首次从机制层面系统阐明,膳食脂肪酸PA可通过调控平分型GlcNAc,稳定DSG2的表达并抑制EGFR/AKT信号通路激活,最终发挥抑制CRC发生发展的作用(图2)。

图2 PA通过平分型GlcNAc稳定DSG2的表达并抑制EGFR/AKT信号通路激活
该研究不仅建立了“饮食—糖基化—肿瘤”之间的直接分子联系,明确了MGAT3/平分型GlcNAc在CRC中的关键抑癌功能,还鉴定了DSG2作为重要的功能性糖基化修饰靶点,为理解肿瘤代谢调控提供了新的视角。同时,这一发现也为基于膳食干预及糖基化调控的CRC防治策略提供了重要理论依据和潜在靶点。
参考文献:Dietary palmitic acid inhibits colorectal cancer progression through enhancing bisecting GlcNAc. JCI Insight.2026;11(6):e179533. https://doi.org/10.1172/jci.insight.179533.


